在使用過程中,安川GA700變頻器如果出現故障代碼,可以參考下表進行排查,本表提供從B到G開頭的故障代碼詳細介紹
| 代碼 | 名稱 | 原因 | 對策 |
| bAT | 操作器電池低電量 | 操作器的電池電壓不足 | 更換操作器電池。(注:可通過o4 - 24 [bAT檢出時的動作選擇]設定bAT檢出的有效/無效) |
| bCE | 藍牙通信故障 |
1. 安裝了DriveWizard Mobile或DriveWizard的操控器離操作器太遠 2. 其他機器發出的電波干擾了操控器和操作器的通信 |
1. 使操控器和操作器的距離在10 m(32.8 ft)以內。(注:根據操控器規格,即使和操作器的距離在10 m(32.8 ft)以內也有發生bCE故障的時候) 2. 確認周圍是否有使用無線帶寬2400 MHz ~ 2480 MHz的機器,采取電波干擾措施。(注:使用操控器通過內置藍牙功能的LCD操作器操作變頻器時,會檢出此故障;為了清除故障,需要進行故障復位操作;可通過o2 - 27 [藍牙通信中斷時的動作選擇]設定檢出此故障時的電機停止方法) |
| bUS | 選購卡通信故障 |
1. 無法接受上位裝置發出的通信指令 2. 通信電纜接線不當 3. 通信電纜發生了短路或未連接通信電纜 4. 受到干擾導致通信數據異常 5. 選購卡和變頻器的連接不當 6. 選購卡損壞 |
1. 確認接線是否有誤,有誤則更正 2. 修復發生短路的地方,連接電纜;更換沒問題的通信電纜 3. 檢查控制回路、主回路以及接地等處的接線,充分采取抗干擾措施;確認電磁接觸器是否為干擾源,如有必要,在電磁接觸器上連接浪涌抑制器;使用本公司推薦的通信電纜或更換為帶屏蔽層的電纜,并在主站或者電源側將屏蔽層接地;使用通信專用電源,并在通信電源的輸入側連接噪音濾波器;對上位裝置采取抗干擾措施 4. 正確地將選購卡安裝到變頻器上 5. 即使正確接線故障也無法排除時,請更換選購卡。(注:將運行指令權或頻率指令權賦予選購卡時,檢出此故障;為了清除故障,需要進行故障復位操作;可通過F6 - 01 [bUS檢出時的動作選擇]設定檢出此故障時的電機停止方法) |
| CE | MEMOBUS通信故障 |
1. 通信電纜接線不當 2. 通信電纜發生了短路或未連接通信電纜 3. 受到干擾導致通信數據異常 |
1. 確認接線是否有誤,有誤則更正 2. 修復發生短路的地方,連接電纜;更換沒問題的通信電纜 3. 檢查控制回路、主回路以及接地等處的接線,充分采取抗干擾措施;確認電磁接觸器是否為干擾源,如有必要,在電磁接觸器上連接浪涌抑制器;使用本公司推薦的通信電纜或更換為帶屏蔽層的電纜,并在主站或者電源側將屏蔽層接地;使用通信專用電源,并在通信電源的輸入側連接噪音濾波器;對上位裝置采取抗干擾措施。(注:經過了H5 - 09 [CE檢出時間]設定的時間,也無法接收控制數據時,會檢出此故障;為了清除故障,需要進行故障復位操作;可通過H5 - 04 [CE檢出時的動作選擇]設定檢出此故障時的電機停止方法) |
| CF | 在減速停止過程中,轉矩指令值超過轉矩極限設定值并持續3秒以上時,會檢出此故障(控制故障) |
1. 電機參數設定不當 2. A1 - 02 = 4 [控制模式的選擇 = 無PG高級矢量控制模式]時,轉矩極限設定值較小、設定了L3 - 11 = 1 [過電壓抑制功能選擇 = 有效]、設定了d5 - 01 = 1 [轉矩控制選擇 = 轉矩控制]導致減速停止時間過長 3. 轉矩極限的設定值過小 4. 負載慣性大 5. 無法減速停止的機械,或者在不需要減速的機械中啟用了減速停止功能 6. 電機和變頻器連接不當 7. 未進行線間電阻自學習 8. 電機自由運行時輸入了運行指令 |
1. 重新正確設定電機參數后,再次進行自學習 2. 進行旋轉型自學習以及變更安裝狀態后,確認已實施僅對線間電阻的停止型自學習,并設定L8 - 20 = 0 [控制故障檢出選擇 = 無效]。(注:設定L8 - 20 = 0時,請務必實施試運行,并確認能夠正常地啟動停止) 3. 調整L7 - 01 ~ L7 - 04 [轉矩極限] 4. 調整C1 - 02、C1 - 04、C1 - 06、C1 - 08 [減速時間];將頻率指令降低到最低輸出頻率,減速后切斷運行指令 5. 恰當設定b1 - 03 [停止方法選擇] 6. 確認接線是否有誤,有誤則更正 7. 實施僅對線間電阻的停止型自學習 8. 重新設置電機完全停止后才能輸入運行指令的順控;設定b3 - 01 = 1 [啟動時速度搜索選擇 = 有效] |
| CoF | 電流觀測器異常 |
1. 自由運行中或急減速后,電機中還殘留有感應電壓又重啟運行 2. 變頻器發生硬件故障 |
1. 設置電機中殘留有感應電壓時無法重啟運行的順控回路;設定b3 - 01 = 1 [啟動時速度搜索選擇 = 有效];使用外部搜索指令1、2 [H1 - xx = 61、62 ]從外部端子進行速度搜索。(注:PM電機控制時,外部搜索指令1和外部搜索指令2的動作相同) 2. 故障復位或使變頻器的電源OFF;若故障未能排除,則更換變頻器 |
| CP1 | 比較器1超范圍故障 | H2 - 20 [比較器1監視選擇]設定的監視值超出了H2 - 21 [比較器1下限值]、H2 - 22 [比較器1上限值] | 確認監視值的狀況,排除故障原因。(注:設定H2 - 01 ~ H2 - 03 = 66 [多功能接點輸出端子的功能選擇 = 比較器1 ]時,檢出此故障;為了清除故障,需要進行故障復位操作;可通過H2 - 33 [CP1發生時的動作選擇]設定檢出此故障時的電機停止方法) |
| CP2 | 比較器2超范圍故障 | H2 - 26 [比較器2監視選擇]設定的監視值超出了H2 - 27 [比較器2下限值]、H2 - 28 [比較器2上限值] | 確認監視值的狀況,排除故障原因。(注:設定H2 - 01 ~ H2 - 03 = 67 [多功能接點輸出端子的功能選擇 = 比較器2 ]時,檢出此故障;為了清除故障,需要進行故障復位操作;可通過H2 - 35 [CP2發生時的動作選擇]設定檢出此故障時的電機停止方法) |
| CPF00 | 操作器通信錯誤1 | 變頻器發生硬件故障 | 重啟變頻器,確認故障是否持續;若故障持續發生,則更換電路板或變頻器。關于主板更換,請向本公司代理商或銷售負責人垂詢。(注:為了清除故障,需要進行故障復位操作;無法進行故障跟蹤) |
| CPF01 | 操作器傳送錯誤2 | 變頻器發生硬件故障 | 重啟變頻器,確認故障是否持續;若故障持續發生,則更換電路板或變頻器。關于主板更換,請向本公司代理商或銷售負責人垂詢。(注:為了清除故障,需要進行故障復位操作;無法進行故障跟蹤) |
| CPF02 | 控制回路故障 | 變頻器發生硬件故障 | 重啟變頻器,確認故障是否持續;若故障持續發生,則更換電路板或變頻器。關于主板更換,請向本公司代理商或銷售負責人垂詢。(注:為了清除故障,需要進行故障復位操作;無法進行故障跟蹤) |
| CPF38 | 控制回路故障 | 變頻器發生硬件故障 | 重啟變頻器,確認故障是否持續;若故障持續發生,則更換電路板或變頻器。關于主板更換,請向本公司代理商或銷售負責人垂詢。(注:為了清除故障,需要進行故障復位操作;無法進行故障跟蹤) |
| CPF39 | 控制回路故障 | 變頻器發生硬件故障 | 重啟變頻器,確認故障是否持續;若故障持續發生,則更換電路板或變頻器。關于主板更換,請向本公司代理商或銷售負責人垂詢。(注:為了清除故障,需要進行故障復位操作;無法進行故障跟蹤) |
| dEv | 電機速度偏差過大 |
1. 負載過大 2. 加減速時間過短 3. dEv檢出基準設定不當 4. 負載為鎖定狀態 5. 電機電磁制動器處于抱閘狀態 |
1. 減小負載 2. 調高C1 - 01 C1 - 08[加減速時間]的設定值 3. 調整F1 - 10[dEv檢出基準]及F1 - 11[dEv檢出時間] 4. 檢查機械系統 5. 打開制動器。(注:為了清除故障,需要進行故障復位操作;可通過F1 - 04[dEv檢出時的動作選擇]設定檢出此故障時的電機停止方法;速度檢出值和速度指令的偏差超過F1 - 10的設定值,并且持續F1 - 11設定時間后,會檢出此故障) |
| dv1 | Z相脈沖丟失檢出 |
1. PG選購卡或電機側PG損壞 2. PG電纜的接線不正確,或發生斷線 |
1. 確認PG電纜接線是否有誤以及有無斷線,有誤則更正 2. 將PG電纜的屏蔽層正確接地 3. 重啟變頻器 4. 若故障未能排除,則更換PG選購卡或PG。(注:電機旋轉1圈,而Z相脈沖卻未被檢出時,檢出此故障;為了清除故障,需要進行故障復位操作) |
| dv2 | Z相噪音異常檢出 |
1. PG電纜受到噪聲干擾 2. PG電纜的接線不正確,或發生斷線 3. 24極以上的電機正在零速運行 4. PG選購卡或電機側PG損壞 |
1. 將PG電纜和變頻器輸出線等噪聲源遠離接線 2. 確認PG電纜接線是否有誤以及有無斷線,有誤則更正;將PG電纜的屏蔽層正確接地 3. 設定F1 - 46 = 1[PG1的dv2檢出方式選擇 = 機械角檢出方式];調高F1 - 17[PG1的dv2檢出次數]的設定值;調高F1 - 47[dv2檢出基準]的設定值。(注:如果變更F1 - 47的設定,dv2的檢出靈敏度可能會降低) 4. 更正接線后重啟變頻器,若故障未能排除,則更換PG選購卡或PG。(注:異常的Z相脈沖檢出次數達到F1 - 17[PG1的dv2檢出次數]設定值時會作為故障檢出;為了清除故障,需要進行故障復位操作) |
| dv3 | 反轉檢出 |
1. E5 - 11[PG的原點脈沖補償量(PM用)]設定不當 2. 更換了PG或變更了電機的旋轉方向 3. 電機在負載側的外力作用下動作 4. PG電纜受到噪聲干擾 5. PG電纜的接線不正確,或發生斷線 6. F1 - 05[PG1的旋轉方向]的設定和電機的旋轉方向不一致 7. 磁極位置檢出失敗 8. n8 - 84[極性判別電流]的設定值過小 9. 初始磁極推定失敗 10. PG選購卡或電機側PG損壞 |
1. 根據電機銘牌上標注的正確設定E5 - 11 2. 實施Z相脈沖位置的自學習 3. 確認電機的旋轉方向是否正確;查明電機被負載帶動旋轉的原因,如果負載側有問題,采取相應的措施 4. 將PG電纜的屏蔽層正確接地 5. 確認PG電纜接線是否有誤以及有無斷線,有誤則更正 6. 將電機正確連接到U、V、W相上 7. 確認U6 - 57[磁極判別時的電流累計值之差],如果小于819,則調高n8 - 84 [極性判別電流]。關于設定值上限請向電機生產廠家確認 8. 調高n8 - 84的設定值使其大于出廠值。關于設定值上限請向電機生產廠家確認 9. 使用IPM電機時,請實施高頻重疊自學習 10. 實施所有這些對應措施后重啟變頻器,若故障未能排除,則更換PG選購卡或PG |
| EF8 | 外部故障(輸入端子S8) |
1. 外部機器的警報功能觸發,從多功能接點輸入端子S8輸入了外部故障信號 2. 接線不當 3. 在未使用的多功能接點輸入端子S8上分配了外部故障[H1 - 08 = 20 ~ 2B] |
1. 排除外部故障原因 2. 解除多功能接點輸入的外部故障輸入 3. 在多功能接點輸入端子S8上正確連接信號線 4. 正確設定多功能接點輸入。(注:為了清除故障,需要進行故障復位操作) |
| Err | EEPROM存儲不良 |
1. EEPROM的硬件發生故障 2. 向EEPROM寫入數據途中因干擾產生了數據亂碼 |
1. 重啟變頻器 2. 若故障持續發生,則更換電路板或變頻器。關于主板更換,請向本公司代理商或銷售負責人垂詢 3. 按變頻器的ENTER鍵 4. 重新設定參數。(注:為了清除故障,需要進行故障復位操作) |
| FAn | 內氣攪動風扇故障 |
1. 內氣攪動風扇無法正常工作 2. 內氣攪動風扇故障 |
1. 更換新的內氣攪動風扇 2. 確認內氣攪動風扇是否動作 3. 重啟變頻器 4. 確認U4 - 03 [冷卻風扇運行時間]及U4 - 04 [冷卻風扇維護]。如果內氣攪動風扇發生故障或已到達使用壽命,請更換新的內氣攪動風扇。(注:為了清除故障,需要進行故障復位操作) |
| FAn1 | 變頻器冷卻風扇故障 |
1. 冷卻風扇無法正常工作 2. 內氣攪動風扇發生故障 |
1. 確認所有冷卻風扇是否動作 2. 重啟變頻器 3. 確認U4 - 03 [冷卻風扇運行時間]及U4 - 04 [冷卻風扇維護]。如果冷卻風扇發生故障或已到達使用壽命,請更換新的冷卻風扇 4. 確認內氣攪動風扇是否動作 5. 確認U4 - 03 [冷卻風扇運行時間]及U4 - 04 [冷卻風扇維護]。如果內氣攪動風扇發生故障或已到達使用壽命,請更換新的內氣攪動風扇。(注:為了清除故障,需要進行故障復位操作) |
| FbH | 反饋輸入超過b5 - 36 PID反饋超值 |
1. FbH的檢出基準設定不當 2. PID反饋的接線不正確 3. 反饋用傳感器發生故障 4. 變頻器的反饋輸入回路發生故障 |
1. 調整b5 - 36 [FbH檢出基準]及b5 - 37 [FbH檢出時間] 2. 確認PID的接線是否有誤,有誤則更正 3. 確認控制機器側傳感器的狀態 4. 更換主板或變頻器。關于主板更換,請向本公司代理商或銷售負責人垂詢。(注:PID反饋輸入超過b5 - 36的設定值,并且持續b5 - 37設定時間后,會檢出此故障;為了清除故障,需要進行故障復位操作;可通過b5 - 12 [PID反饋丟失檢出選擇]設定檢出此故障時的電機停止方法) |
| FbL | PID反饋喪失 |
1. FbL的檢出基準設定不當 2. PID反饋的接線不正確 3. 反饋用傳感器發生故障 4. 變頻器的反饋輸入回路發生故障 |
1. 調整b5 - 13 [FbL檢出基準]及b5 - 14 [FbL檢出時間] 2. 確認PID的接線是否有誤,有誤則更正 3. 確認控制機器側傳感器的狀態 4. 更換主板或變頻器。關于主板更換,請向本公司代理商或銷售負責人垂詢。(注:PID反饋輸入超過b5 - 13的設定值,并且持續b5 - 14設定時間后,會檢出此故障;為了清除故障,需要進行故障復位操作;可通過b5 - 12 [PID反饋丟失檢出選擇]設定檢出此故障時的電機停止方法) |
| GF | 接地短路 | 1. 電機燒毀或發生絕緣老化 2. 因和損壞的電機主回路電纜接觸而發生短路 3. 因電纜與接地端子間的分布電容較大,漏電流變大 4. 變頻器發生硬件故障 | 1. 測量電機的線間電阻,如果已導通或絕緣劣化則更換電機 2. 檢查電機主回路電纜,排除發生短路的部位;測量電機主回路電纜和接地端子間的電阻,如果已導通則更換電纜 3. 電纜長度 4. 更換主板或變頻器。關于電路板更換,請向本公司代理商或銷售負責人垂詢。 |
一、uoL,uUS,CE,CF,CoF,CPF00、CPF01,CPF20、CPF21,CPF02,CPF03,CPF06,CPF07,CPF08,CPF11,CPF12,CPF13,CPF14,CPF16,CPF17,CPF18,CPF19,CPF22,CPF23,CPF24,CPF26 ~ CPF34,CPF40 ~ CPF45,dEv,dv1,dv2,dv3,dv4,dv7,dWAL,dWFL故障代碼

二、dWFl,E5,EFO,EFl,EF2,EF3,EF4,EF5,EF6,EF7,EF8,EF9,EFlO,EFll,EFl2,Err,FAn,FbH,FbL,UF,LF,LF2,LF3,LSo,nSE,oC,oFAOO,oFAOl,oFAO2,oFAO3 ~ oFAO6,oFAlO、oFAll,oFAl2 ~ oFAl7,oFA3O ~ oFA43,oFbOO,oFbOl,oFbO2,oFbO3 ~ oFbll,oFbl2 ~ oFbl7,oFCOO故障代碼

三、oFC01,oFC02,oFC03 ~ oFC11,oFC12 ~ oFC17,oH,oH1,oH3,oH4,oH5,oL1,oL2,oL3 <7>,oL4 <7>,oL5 <7>,oL6,oL7,oPr,oS,ov,PF,PGo,PGoH,rF,rH,rr,SC,SE1 ~ SE4,SEr,STo,SvE,THo故障代碼

四、UL3,UL4,UL5,UnbC,Uvl,Uv2,Uv3,Uv4,voF故障代碼

津信安川Yaskawa變頻器維修服務中心專業從事安川變頻器、PLC、觸摸屏、數控系統、直流調速、伺服電機的維修維護服務。 包括:A1000,H1000,G7,F7等常見機型。
津信變頻器維修服務中心 20年來累計維修維護設備數量超過20萬臺,客戶滿意度達到98%以上。專業的技術人員、規范的服務流程、透明的價格體系、可靠的質量保證,是您“值得信賴的變頻器維修專家”。
]]>一、boL,bUS,CE,CF,CoF,CPF00,CPF01,CPF02,CPF03,CPF06,CPF07,CPF08,CPF11,CPF12,CPF13,CPF14,CPF16故障代碼

二、CPF17,CPF18,CPF19,CPF20,CPF21?????? CPF22,CPF23,CPF24,CPF25,CPF26 ~ CPF35,dEv,dv1,dv2,dv3,dv4,dv7 ,dWAL,dWFL故障代碼

三、dWF1,E5,EF0,EF1,EF2,EF3,EF4,EF5,EF6,EF7,EF8,Err,FAn,FbH,FbL,GF故障代碼

四、LF,LF2,LSo,nSE,oC,oFA00,oFA01,oFA02,oFA03 ~ oFA06,oFA10、oFA11,oFA12 ~ oFA17,oFA30 ~ oFA43,oFb00,oFb01,oFb02,oFb03 ~ oFb11,oFb12 ~ oFb17,oFC00,oFC01,oFC02,oFC03 ~ oFC11,oFC12 ~ oFC17,oFC50 ~ oFC55故障代碼

五、oH,oH1,oH3,oH4,oL1,oL2,oL3,oL4,oL5,oL7,oPr,oS故障代碼

六、ov,PF,PGo,PGoH,rF,rH,rr,SC,SEr,STo,SvE,UL3,UL4,UL5,Uv1,Uv2,Uv3,voF故障代碼

上海津信變頻器維修中心專業維修安川變頻器,擁有20年維修及現場服務經驗。以優惠價格為客戶提供安川全系列變頻器產品、售后支持和技術服務。我們擁有一支技術實力雄厚、經驗豐富的工程師隊伍,在起重、紡織、化纖行業有豐富的維修經驗。豐富的備件庫涵蓋各種控制板、電源板、驅動板、散熱風機等維修備件,免費檢測,免費取件,半年保修。服務熱線:400-888-6560。
安川變頻器維修維護和保養服務包括:安川G7變頻器、安川F7變頻器、安川U1000系列、安川H1000系列、安川A1000系列、安川V1000系列、安川J1000系列、安川E1000系列、安川W1000系列、安川L1000A系列、安川T1000V系列變頻器等!
]]>安裝后,按正常程序調試,試生產正常干了幾個件,就在操作工轉身剛要離去時,聽到砰的一聲,過去一看變頻器又無顯示了。這次將變頻器拆回檢查還是未發現有明顯燒損的痕跡,用萬用表測,電容、逆變模塊都是好的,只是熔絲又斷了,換上新熔絲送電(輸出空載),發現原來為了防止變頻器送電短路而串在主回路里的3個燈泡,不象以往正常時閃亮一下就熄滅,而是常暗亮,這說明主回路里有輕微的短路,接著測了整流器電路發現整流器已損壞。
用外接整流器代替模塊的整流器,裝上后在室內帶負載送電都正常,又裝回到機床上。當時一切正常,可是用了兩天該變頻器又壞了,情形和以前一樣,操作者說當時也聽到了短路的放炮聲。車間電工將變頻器的外電路、電機、剎車電阻都檢查一下測一下絕緣,沒什么問題就用新變頻器裝上以免影響生產。加之原變頻器是我已經修過多次的,其中整流模塊、剎車電阻的驅動電路、包括剎車用的IGBT管都是我用炸壞的模塊里找出好的代替的。所以我對修復后的變頻器能否持久可靠工作也不大有底。心想別再對付了,時間不允許就用新的吧。
第二天,車間電工就跑過來告訴我,說該檢查的都查了沒有問題,所以換了型號G5 3.7KW的新變頻器,但運行2個小時之后一聲巨響,變頻器又崩了!
將崩壞的新變頻器拿回來一看,這次可看到崩壞的地方了,外殼有一處被煙熏黑,模塊整流器處有膠狀物溢出,印刷電路板上有的銅箔已凸顯出來,憑經驗我知道是整流器崩了,經測量果然如此。下面我就想為什么這次會和從前不一樣?后來明白了,這次是型號G7 3.7KW的變頻器,是G5的改進型,這種型號的變頻器可能是生產商為了降成本,取消了直流保險絲,所發生短路時只有挺著挨崩,這也是沒有直流保險絲變頻器的很大的一個缺陷!
由于新變頻器的崩壞使我意識到,1、原先的故障都不是變頻器本身造成的,一定是外電路有問題,2、分析了變頻器的主電路之后,短路電流通過了整流橋,熔斷了保險絲,但卻沒有損壞6個逆變管,說明短路點就應該在兩者的交界處。3、根據現場雖然放炮但卻未發現變頻器內部受損,說明短路點應在變頻器的外部。而上述幾點只有用外接剎車電阻接地能解釋。
帶著以上疑問我到現場仔細的觀察剎車電阻,這是一個120歐 500W 的電阻,阻值測量正常,但在固定剎車電阻的一端鐵片處,我發現絕緣瓷片與鐵片間有閃絡的痕跡,我想這就是那個鬧鬼的地方。換了一個新的剎車電阻,并先將其懸掛起來防止其接地,還是用我原來修過幾次的那臺變頻器,裝上之后運行正常。車間未再來找我,后來我問過說一直工作正常。

回想起來有幾點可以總結:
1、此次剎車電阻接地故障和過去由于鐵屑造成的接地不一樣,那是比較固定的故障,接地不消除是送不住電的,這次是一次軟故障比較掩蔽,可以正常送電,但不知什么時候剎車電阻就接地了,造成放炮。
2、產生的原因,我分析是由于操作者為了提高產量,將轉速提的過高,這樣在剎車時電流來不及泄放,而使直流電壓有尖峰沖擊,剎車電阻的一端絕緣支撐物有過閃絡痕跡,絕緣水平已經下降,所以在設備運行中不知那次尖峰電壓就出現擊穿造成接地。
3、改進的措施:
近日,上海津信變頻器維修服務中心收到客戶送修的一臺安川F7變頻器,故障現象為:在使用過程中偶爾報警UV故障 。UV報警是安川變頻器的常見故障,指主回路電壓低,往往由于以下原因:




上電無顯示:
變頻器上電無顯示故障比較普遍,基本上可以確定故障點分為:整流模塊、控制卡、電源卡(驅動卡)。
故障排除:1、上電無顯示的變頻器,首先要檢查整流模塊,如果整流模塊損壞,主回路沒有直流電壓,開關電源就不會工作,變頻器就沒有顯示。2、電源卡上直流電壓正常,開關電源不工作。檢查開關電源的負載沒電壓,該機器型號的開關電源結構比較普通,是UC3844芯片類型,加上過流保護功能。只要修復該部分線路就修復電源板。3、開關電源板上各路負載電壓正常后,變頻器如果沒有顯示的情況下,就是控制卡損壞。只要更換控制卡,就可以修復。
顯示CPF00:
送修的616G7變頻器送電顯示CPF00故障,故障描述分為2種:1、數字式操作器通信故障,
即使接通電源5秒后,也不能和數字式操作器通信。2、CPU的外部RAM不良。
故障排除:先更換操作面板,確定是不是操作面板的故障。如果是操作面板損壞,就更換操作面板,然后變頻器開機運行。其次看操作面板和控制卡之間的連接是否可靠,如果可靠,那么就不是連接件損壞。最后確認是控制卡損壞。技術服務中心接收到此類故障變頻器基本上是控制卡損壞,只要修復控制卡上的周邊線路或者是更換控制卡,就可以排除故障。
顯示OH:
故障描述:散熱片過熱,變頻器散熱片的溫度超過了L8-02的設定值。
故障排除:首先檢查將變頻器電源送上,觀察散熱風機是否正常運行,如果風機不運行,那么就是風機損壞導致。其次如果風機運行正常,那么就要檢查電源卡(驅動卡)上的溫度檢查回路工作是否正常。
顯示VCF故障:
故障描述:該故障在安川616G7說明書沒有說明。
故障排除:該故障目前從我們公司的維修經驗總結,是直流電壓檢測故障或者是驅動線路損壞。直流電壓采樣后經過檢測回路,如果出現故障會顯示OU,UU,或者是VCF故障。如果驅動線路發生損壞也會導致變頻器顯示VCF故障。
顯示GF故障:
故障描述:在變頻器輸出側的接地電流超過了變頻器額定輸出電流的約50%,就會顯示GF。在變頻器輸出側發生接地(由電機的燒損、絕緣劣化、電纜破損引起的接觸)。
故障排除:由于在公司檢查,只要送電就顯示此故障,并且無法復位,確定是變頻器損壞。出現此類故障應該先檢查傳感器,如果是傳感器損壞,更換后故障會消失。如果不是傳感器損壞,就是檢查周邊線路,修復周邊線路就可以解決。

安川A1000變頻器的CPF故障主要是由于控制回路引起的,包括35個故障信號。

當CPF故障發生時,首先請檢查控制回路端子相關的連接。連接圖如下:

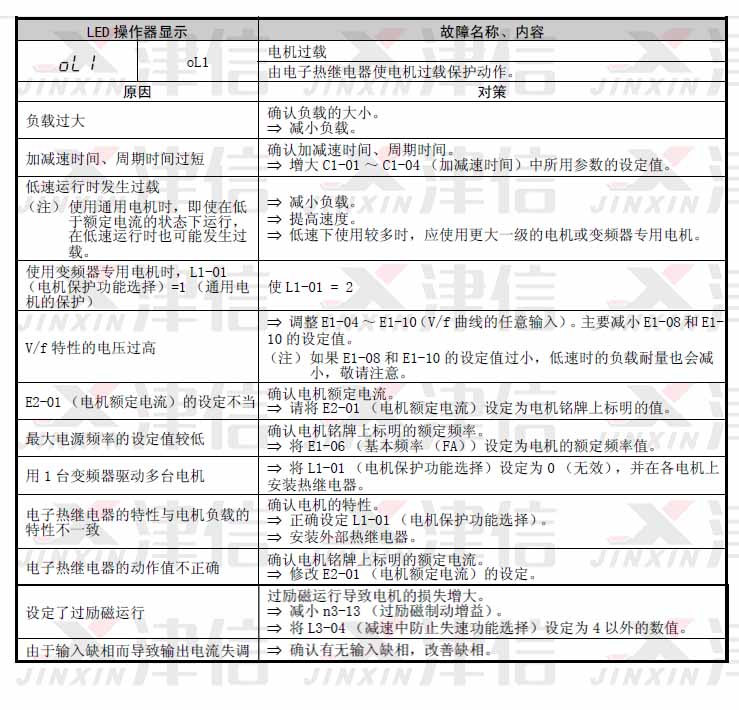
安川變頻器OL故障有三個報警代碼,分別是OL1,OL2,OL3。



安川變頻器在出現故障代碼時,一共有三種表現形式:
檢出故障時,會出現以下狀況。
對策:檢出故障后,必須進行復位操作使變頻器再起動。
檢出輕故障、警告時,會出現以下狀況。
對策∶檢出輕故障、警告后,請排除故障原因。排除故障原因后,變頻器會自動回到原來的狀態。
在參數輸入錯誤、參數間的組合不正確以及通信選購件的連接不當時出現的故障顯示。
檢出操作故障時,會出現以下狀況。
對策∶檢出故障后,請正確設定參數以排除故障原因。在沒有正確設定參數之前,變頻器將無法起動。
當安川變頻器出現故障時,警告和報警通過以下兩種方式顯示:





安川變頻器在出現過電流故障時,說明變頻器的輸出電流已經超過了過電流檢出值(約額定電流的200%)。下面詳細列出了導致安川變頻器過電流OC故障的十二項原因和應對措施:

安川變頻器過電流故障發生時,應分別對變頻器和電機、電機電纜進行逐一排查: