變頻器在運行中過載,是造成變頻器跳閘的主要原因,一般是由于加速時間過短,負載過重等情況導致的。下面介紹一下變頻器過載故障的特征和解決辦法。
閱讀更多變頻器在運行中過載,是造成變頻器跳閘的主要原因,一般是由于加速時間過短,負載過重等情況導致的。下面介紹一下變頻器過載故障的特征和解決辦法。
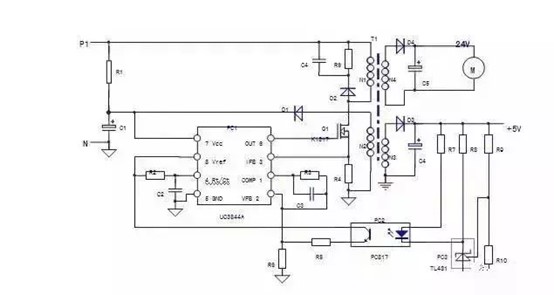
閱讀更多客戶送修了一臺LG SV185IS5-4N0 的變頻器,檢測發現 IGBT 燒毀,CPU 板亦已損壞。
經檢測發現 24V 最高達 56V 之多,其余各組也相應增高且電壓波動較大。初步判斷為次極取樣有問題。但查看電路上貼片 ZD13 上僅標注“4”。經過檢查它的外圍電路后,推測應為“431”系列的精密可調穩壓 IC 而非原電路簡潔的“4”及“ZD13”

為了證實推測正確與否,測量三個引腳的對地電壓時發現一個為 0V,一個為 2.5V,一個則在 2—8V 之間跳變。順藤摸瓜測量到 R50 時竟然幾次測量時有不正常現象——阻值有時會大于 2.61K 而高達 10K 以上且數字跳變(數字表)或指針大幅度擺動(指針表)。就算是在路測量的局限性也不會有此現象。決定焊下來測量,在拆焊時發現:R50 的一個引腳竟然已和電阻本體斷裂!這是在檢修貼片元器件線路板時所難以察覺到的,這是隱蔽性極大的現象:引腳斷裂本來就難以發現,當用表筆測量時又人為地給焊盤加上了一定的壓力而使原本“似脫非脫“的引腳又給“接”上去了。換上一阻值為 2.61K 的貼片電阻。輸出電壓正常且穩定不變。再回過頭來測量 ZD13 電壓取樣引腳的電壓時已“穩定不變”。
到此雖然檢修過程結束,但工作并未完成:此電源板電路是 LG IS5 系列幾KW到幾十KW變頻器的通用 CPU 電源板,故繪出此電路圖并標注出某些元件的參數及代換型號。當以后遇到同樣的機器時,再找不到原型號可找代換的時候,可以購置同系列功率相近變頻器的元器件替換。
在變頻器維修過程中,測量變頻器整流模塊和逆變模塊的好壞是最常規的檢測內容,一般使用萬用表就可以了。
閱讀更多一臺匯川MD320系列37KW變頻器上電后機內一聲響后無反應,關電停機等10分鐘后拆下來檢查發現內部驅動板上開關電源回路電解電容炸開,直流母線輸入線,插座端子燒毀。
閱讀更多變頻器故障無法運行,在維修過程中,經常出現充電電阻損壞的情況。可以測量變頻器接線端子P1、P(+)兩點間的電阻值,如果無窮大即為電阻開路。
閱讀更多一臺阿爾法變頻器,畫出U相上下臂IGBT的驅動電路圖,可以看到,每相下臂IGBT的驅動電路共用D51、E32直流電源。驅動供電也由穩壓電路分為+15V和-7.2V兩路電源,以形成對IGBT供電的+15V激勵電壓回路和-7.2V的截止電壓回路。驅動IC(A316J)的左側引腳為輸入側電路,右側引腳為輸出側電路。無論是脈沖信號還是OC故障信號,都由內部光耦合器電路相隔離。由PC929相比,因內部已有對OC信號的隔離,可省去外接光耦合器,并且脈沖信號、OC信號和故障復位信號可經控制端子CNN1直接與CPU脈沖輸出引腳相連。在有的變頻器電路中,僅是下三臂IGBT驅動電路采用A316J,上三管采用TLP250等。
閱讀更多變頻器維修過程中,控制電路損壞是一種常見故障類型。因此,需要了解變頻器的控制電路程原理。變頻器的控制電路由以下部分組成:放大運算電路控制信號的驅動電路, 電動機速度檢測電路、 頻率和電壓運算電路、主電路電壓電流檢測電路、以及逆變器和電動機保護電路。其原理圖如下:
閱讀更多變頻器開關電源故障是常見的故障類型,在變頻器的檢測和維修過程中,掌握
變頻器開關電源電路圖和原理有很大的幫助。